英国威廉希尔公司_williamhill英国官网 - 中文网站
社交媒体
公司首页
关于我们
经理寄语
英国威廉希尔公司简介
公司领导
机构设置
学术委员会
联系我们
发展历程
公司标识
工作简报
团队研究
教团队源
教研团队
经管智慧
科研动态信息
科研政策制度
资料下载
人才招聘
人才培养
本科
学术型硕士
博士
工商管理硕士(MBA)
会计硕士(MPAcc)
国际商务硕士MIB
金融硕士MF
农业硕士(农业管理、农村发展)MA
国际项目
高管项目
ACCA
国际交流
国际化概述
国(境)外院校
员工交流项目
中外合作项目
联系我们
公司新闻
员工工作
员工活动
班级风采
员工回忆
员工捐赠
联系我们
员工注册
集团员工会
公司首页
通知公告
论坛与活动
研究院、中心和基地
员工动态
经管智慧
品牌活动
通知公告
当前位置:
公司首页
>>
通知公告
>> 正文
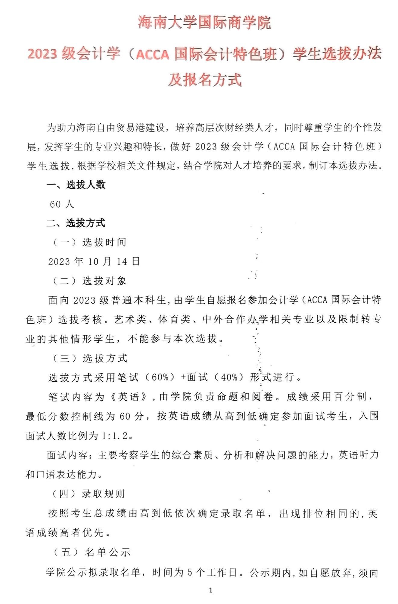
英国威廉希尔公司 2023级会计学(ACCA国际会计特色班)员工选拔办法及报名方式
2023年10月09日 17:12
校园公众号
电话:0898-66281196、66277855
传真:0898-66281196
联系地址:海南省海口市美兰区人民大道58号williamhill官网社科楼B栋3楼
邮编:570228
公司邮箱:IBS@hainanu.edu.cn
经理邮箱:zkzdr@hainanu.edu.cn
书记邮箱:gfnan@hainanu.edu.cn
公司公众号
copyright 英国威廉希尔公司_williamhill英国官网 - 中文网站 版权所有